2018年04月21日 星期六
公务邮箱
局公务邮箱
院公务邮箱
|
远程登录
|
OA办公
首页
欢迎访问中国地质科学院地质力学研究所网站
科研部门
人才队伍
地质云
地质力学学报
实验测试
党建园地
李四光纪念馆
研究生与博士后
科技创新平台
重点实验室
自然资源部活动构造与地质安全重点实验室
自然资源部古地磁与古构造重建重点实验室
中国地质调查局油气地质力学重点实验室
中国地质调查局地应力监测与测量重点实验室
工程技术创新中心
自然资源部地应力工程技术创新中心
野外观测站
自然资源部北京地壳应力应变野外科学观测研究站
自然资源部陕西宝鸡地质灾害野外科学观测研究站
业务中心
中国地质调查局新构造与地壳稳定性研究中心
中国地质调查局极地地学研究中心
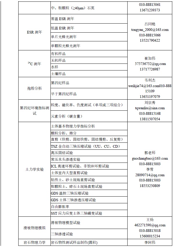
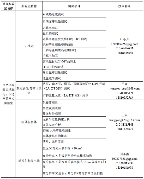
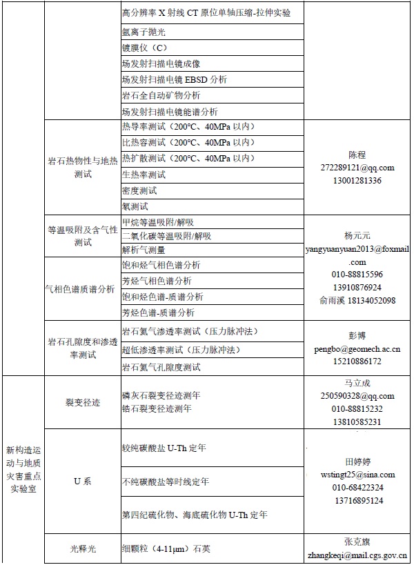
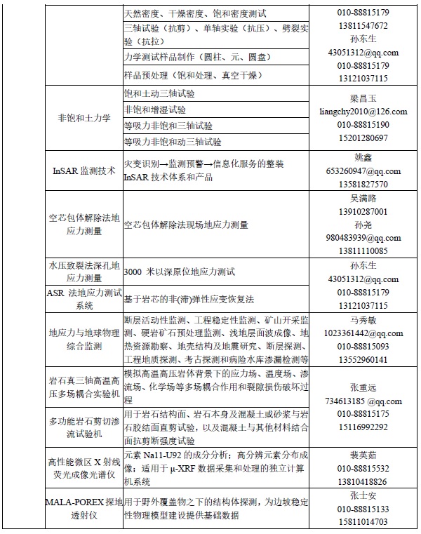
实验测试能力一览表
实验测试能力一览表
首页
>
科技创新平台
>
实验测试能力一览表
实验测试能力一览表
发布时间:
2025-12-19
相关新闻
访问次数 :
1946
10240
0
11